科技成果
首页» 科技成果» 科研动态

北理工课题组在siRNA功能化镧系纳米材料抗肿瘤研究方面取得进展

1_副本.png

近日,北京成品人和一品二品的区别黄渊余课题组在siRNA功能化镧系纳米材料抗肿瘤治疗方面取得重要研究进展,相关成果以“siRNA-functionalized lanthanide nanoparticle enables efficient endosomal escape and cancer treatment”为题发表在Nano Research (中科院一区,IF = 10.269)。该工作第一作者为北京成品人和一品二品的区别前沿交叉科学研究院/生命学院的博士后于婵婵和硕士生李坤,通讯作者为国家纳米科学中心梁兴杰研究员、北京成品人和一品二品的区别黄渊余教授、广西医科大学赵永祥教授。

镧系纳米材料具有独特的光学、电学和磁学性质。目前,许多研究聚焦于镧系离子与核苷酸/DNA的相互作用,以设计具有独特性能的核酸功能纳米材料。深入研究双链siRNA与镧系纳米材料的作用机制,有助于开发新型小干扰核酸(siRNA)递送体系,并用于疾病治疗。在本论文中,该团队研究了siRNA与无配体NaGdF4纳米颗粒之间的相互作用机制。在中性环境下,siRNA磷酸骨架与NaGdF4纳米颗粒表面的Gd配位,形成siRNA/NaGdF4球形核酸纳米颗粒(SNA),siRNA结合到纳米材料表面。进入细胞后,在内涵体、溶酶体酸性条件下,磷酸基团质子化,降低siRNA对NaGdF4纳米颗粒的亲和力,siRNA与NaGdF4解离(图1)。通过荧光共聚焦显微镜观察了siRNA胞内逃逸过程,同时在两种荷瘤小鼠模型上研究了siRNA/NaGdF4体系在小鼠体内的抑瘤效果。

2_副本.png

图1. NaGdF4 NPs与siRNA相互作用以及siRNA功能化NaGdF4 NPs从内涵体逃逸的过程示意图

图文导读:

3_副本.png

图2. siRNA与NaGdF4 NPs的相互作用。(a) NaGdF4 NPs的TEM图像。(b) siRNA/NaGdF4 SNA体系的元素分析。(c)无配体NaGdF4和siRNA/ NaGdF4 SNA的尺寸数据。(d)相互作用机制示意图。(e) siRNA/ NaGdF4下进行凝胶电泳分析。

4_副本.png

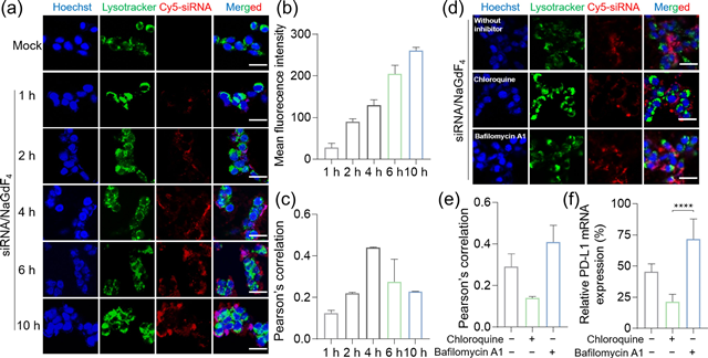
图3. siRNA/NaGdF4 SNA的内涵体逃逸过程。(a)不同转染时间下siRNA/NaGdF4 SNA在CT26细胞亚细胞定位的CLSM图像,比例尺为25 μm。(b)和(c)平均荧光强度和Pearson相关系数相应于图a。(d)使用氯喹和巴菲霉素A1下siRNA溶酶体逃逸情况 (e) Pearson相关系数相应于图d。(f)使用氯喹或巴菲霉素A1抑制剂时PD-L1 mRNA的相对表达。**** p < 0.0001。

5_副本.png

图4. siPD-L1/NaGdF4 SNA在4T1原位乳腺癌模型中的体内抗肿瘤效果。(a)实验过程和分组信息。(b-d)在经过PBS (G1)、siNC/NaGdF4 SNA (G2)、siPD-L1/NaGdF4 SNA (G3)治疗后,小鼠肿瘤组织的光学照片(b)、肿瘤重量(c)和肿瘤生长曲线(d),n=""""7。(e)通过RT-qPCR检测的肿瘤组织中的相对PD-L1"""" mRNA表达。(f)第22天采集的肺组织照片和对应的H&E染色切片。黄色圆圈代表转移的肿瘤结节;组织切片的比例尺为100μm。(g)实验终点小鼠的血清生化指标检测结果。

论文链接:http://link.springer.com/article/10.1007/s12274-022-4573-2

附作者简介:

黄渊余,北京成品人和一品二品的区别教授、博士生导师;入选国家级青年人才、北京市科技新星。研究内容主要围绕核酸技术与药物/疫苗展开。以通讯/第一作者在Sci Adv、Signal Transduct Target Ther等发表论文约60篇,IF>10论文30余篇;共发表论文约90篇,撰写10余部专著章节,申请16件专利。曾获得广西科学技术奖自然科学一等奖(第五完成人),中美纳米医学与纳米生物技术学会“未来之星”奖等荣誉;是中国生物物理学会纳米生物学分会秘书长,另多个学会理事或委员;是Exploration副主编(Wiley出版)、Chinese Chemical Letters、生物化学与生物物理进展等多个期刊(青年)编委。

课题组主页:http://www.x-mol.com/groups/Yuanyu_Huang-BIT

.